皇冠信用网需要押金吗_双星名人84岁创始人汪海声明断绝父子关系:控诉汪军一家三次有组织抢公章,声讨其公然背叛品牌、背叛老爹
皇冠信用网代理流程(www.hga035.vip)实时更新最新最快的皇冠管理端登3网址,皇冠管理端登3 提供皇冠管理端登3APP下载,皇冠管理端登3APP下载包含新2代理线路,新2会员2026年开年,围绕百年鞋企双星名人的控制权争夺,演变成了彻底的决裂皇冠信用网需要押金吗。
1月3日,84岁的双星名人集团创始人汪海发布声明,正式宣布与儿子汪军、儿媳徐英断绝父子及姻亲关系皇冠信用网需要押金吗。新黄河记者从接近汪海的工作人员处获悉,这封公开信确为汪海本人所发。

至此,父子二人彻底决裂皇冠信用网需要押金吗。这场父子反目并非突发,其核心矛盾在于控制权早已旁落。矛盾的种子埋于2022年,当时由儿媳徐英控股80%的“青岛星迈达工贸有限公司”通过增资,拿下了双星名人56.96%的股份,成为第一大股东。创始人汪海虽然名义上保留了职位,但实际上失去了对公司的绝对控制。
矛盾在2025年5月首次公开化,汪海当时曾发信指控儿孙“抢夺公章”、“逼宫”,并质疑公司在他不知情下被搬迁皇冠信用网需要押金吗。此后双方陷入长期拉锯,直到最近一个月,从报纸版面的“公章战”升级到了如今的“断绝关系”。
两份声明引爆“公章与法人”攻防战
在汪海发出“断绝关系”声明的一个月前皇冠信用网需要押金吗,双方已在媒体上交火,核心焦点直指:谁才是公司的合法代表?哪一枚公章才有效?
2025年12月2日,儿媳徐英率先出招皇冠信用网需要押金吗。她以“双星名人董事长”及控股股东青岛星迈达的名义发布《严正声明》。徐英披露了夺权的依据:公司于当年5月20日召开董事会,决议免去了汪海的董事长及法定代表人职务,并选举她接任。

展开全文
徐英在声明中指控,汪海被免职后一直霸占营业执照,拒不配合变更登记,甚至“私自刻制”了新的公章、法人章和财务专用章皇冠信用网需要押金吗。徐英列出了这三枚“私章”的具体编号,强硬表态:汪海用这些印章签的任何文件、做的任何资产处分,公司概不承认。
仅过6天,汪海发起反击皇冠信用网需要押金吗。12月8日,他在报纸上刊登大篇幅声明,驳斥徐英的说法“完全违背事实”。汪海揪住程序痛点,指出徐英依据的“5月20日临时董事会”召集程序严重违法,既未由他这位时任董事长主持,也未取得合法授权,因此决议无效。

汪海在回应中寸步不让:“原公章一直由我妥善保管,并未遗失皇冠信用网需要押金吗。”他不仅指责徐英发布的公章作废公告没有法律效力,还要求对方三天内登报赔礼道歉,并退还被“非法占据”的公司档案、财务凭证以及被扣押的员工私人物品。
汪海透露,针对那场试图免去他职务的董事会决议,他已向青岛市黄岛区人民法院提起撤销之诉,目前案件正在审理中皇冠信用网需要押金吗。
决裂导火索:接班人身份争议与“去创始人化”
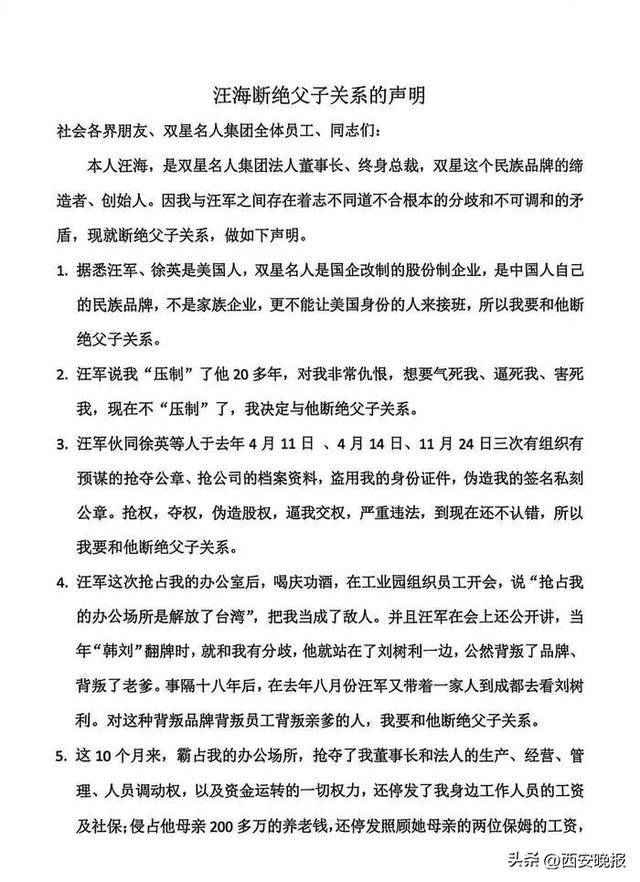
此前,双方的争执焦点还在法律程序上,但1月3日的这份声明,让矛盾完全脱离了商业范畴皇冠信用网需要押金吗。汪海在声明中列举了11条理由,“接班人国籍”被置于首位。
汪海称,获悉汪军与徐英均为美国身份皇冠信用网需要押金吗。他表示,双星名人是国企改制后的股份制企业,属于中国人的民族品牌,绝不能让“美国身份的人”接班。这一身份争议,成为他宣布断绝父子关系的底线理由。
除了国籍问题,汪海还痛斥儿子掌权后搞“去创始人化”皇冠信用网需要押金吗。据他描述,汪军在抢占办公室后喝庆功酒,甚至在员工大会上公然宣称“抢占办公场所……”,将父亲视为敌人。

在品牌运营上,汪军不仅禁止宣传中提及汪海,下令拆除门头上的汪海头像,甚至停用了登记在汪海名下的“红蓝两颗星”商标皇冠信用网需要押金吗。汪海认为,这是对品牌历史的背叛。
隐秘细节:监控、停薪与资产转移
随着决裂信公开,更多内斗细节浮出水面皇冠信用网需要押金吗。
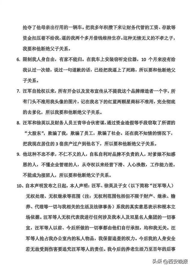
在经济上,汪海称遭到严密封锁皇冠信用网需要押金吗。汪军控制财务后,不仅扣压了他的工资存款,还停发了身边工作人员的薪水,甚至连负责照顾其母亲(汪海妻子)的保姆工资也一并停发。汪海指控,儿子侵占了母亲200多万元的养老钱,收走其出行车辆,导致他在过去两个月里一度靠借钱维持生存。
在人身安全上,汪海透露车辆被安装了窃听定位器,导致“有家不能回”,人身自由受限皇冠信用网需要押金吗。他还指控,汪军在秘密状态下,通过资金造假窃取“大股东”地位,并将他居住的三套房产悄然过户到了自己名下。

面对亲情崩塌,汪海在声明最后祭出“杀手锏”:彻底打破“血缘接班”的传统皇冠信用网需要押金吗。他宣布将成立“双星名人品牌接班委员会”,主张“能人接班”和“职业经理人接班”。
目前,徐英一方虽在股权上占优,但随着汪海死守法定代表人身份并诉诸法律,这场围绕百年鞋企的控制权之争,短期内恐难画上句号皇冠信用网需要押金吗。
来源:新黄河客户端
猜你喜欢
- 1天前皇冠信用网怎么申请_1746个螺母被认定为枪支散件,五金厂老板获刑,其父:快过年了,等二审,内心很煎熬
- 3天前皇冠信用网出租足球_(体育)网球——澳网女单决赛:莱巴金娜对阵萨巴伦卡
- 4天前正版皇冠信用网_《太平年》周雨彤“太现代”,不适配古装剧为何还要演?
- 6天前皇冠信用网在线注册_冻死也要断气!欧盟放狠话了,给俄罗斯天然气下“逐客令”,中国成“救命稻草”?
- 6天前正版皇冠信用网开户_四川省人大常委会副主任何礼履新成都市人大常委会党组书记
- 1周前皇冠信用网如何开户_细思极恐!上海男子病逝后仅12分钟,50万存款离奇“渐渐蒸发”!
- 1周前皇冠信用网如何开户_尾盘异动!601899,现巨额压单!
- 1周前如何申请皇冠信用网会员_马克龙受到奇耻大辱后,转头对中国提出两个请求,特朗普对华摊牌
- 1周前世界杯皇冠信用网开户_男子AI问诊后误服用3倍剂量药物,血肌酐飙升至10倍,出现急性药物性肾损伤
- 1周前世界杯皇冠信用网开户_甘肃发生5.5级地震,多地网友:震感明显
- 1周前皇冠信用需要押金吗_真过瘾!库尼亚:这种比赛就是我加盟曼联的原因,原来只能看电视
- 1周前皇冠信用网登1,登2,登3出租_黄健翔评U23国足亚洲杯决赛:4个丢球里两个折射一个点球,运气守恒
- 1周前皇冠信用网登1,登2,登3出租_广东省委原常委、广州市委原书记郭永航,增补为广东省政协委员
- 1周前皇冠信用网最高占成_彻底闹大了!乌克兰发起大规模袭击,普京不忍了,俄军收到一道指令
- 1周前皇冠信用网代理出租_官方通报“可可托海雪豹伤人”:一游客返回宾馆途中被咬,已送医,伤情平稳
- 1周前皇冠登3代理出租_中国国画家戴敦邦200余幅连环画原稿亮相杭州
- 2周前皇冠信用网账号注册_外媒:欧尔班称,未来100年,匈牙利不会允许乌克兰加入欧盟
- 2周前皇冠登3管理出租_突发利好,002266急速涨停!多只可控核聚变概念股已大涨
- 2周前皇冠登3管理出租_卡塞米罗:曼联将永远铭刻在我心间,未来四个月我会依旧倾尽全力
- 2周前皇冠信用网开户_意天空丨米兰投了反对票:意甲俱乐部动向与转会市场的未来
- 2周前世界杯皇冠足球平台_乌克兰问题关注度下降,泽连斯基不去达沃斯了
- 2周前世界杯皇冠足球平台_火箭队2026交易截止日前的全新策略:冲击总冠军的关键交易
- 2周前皇冠信用最新地址_洛佩斯加盟阿尔瓦塞特:从山东泰山到西乙,背后的故事与影响
- 2周前皇冠信用网需要押金吗_广东两女子体力不支,被驴友抛弃荒野,遭遇惊魂一夜


网友评论